量化魔方 - 外汇程序化交易专家  
当前位置 : 首页 > 智能EA >文章详情

【多功能系统】马管家 V-4.0

量化魔方 2020-08-02 16:49:50
强大的操盘系统

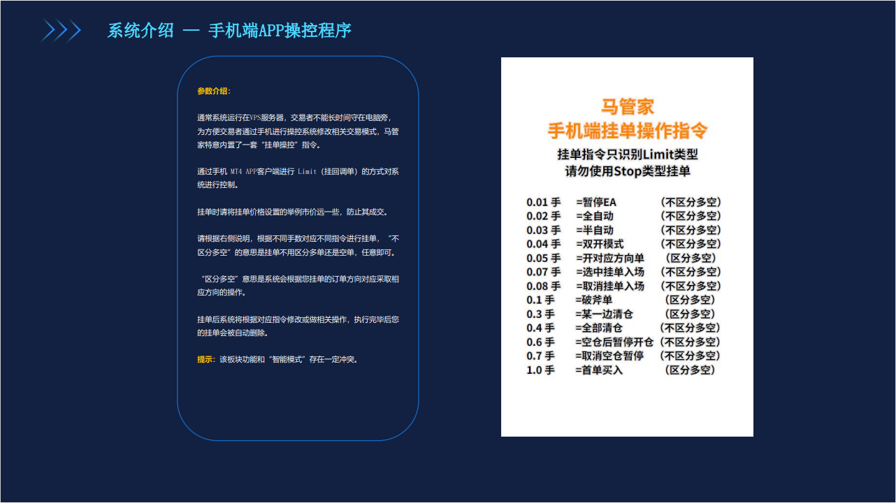
image.png

image.png

image.png

image.png

image.png

image.png

image.png

image.png

image.png

image.png

image.png

image.png

image.png

image.png

image.png

image.png

image.png

image.png

image.png

image.png

image.png



站长微信

liang_hua_mo_fang

6EF517032296DAC21E72427604AD22D3.jpg

您可能感兴趣的文章

热门文章
MT4跨平台数据互通监测EA
2020-06-07 18:08:41 智能EA
资金管理指标
2018-03-20 14:32:20 技术指标
顺联动半自动套利面板
2019-11-28 10:46:58 智能EA
《Brave go on》网格小马丁
2020-11-20 11:38:36 智能EA
六货币半自动对冲面板
2015-11-18 10:42:43 智能EA
微信扫一扫